Text adapted from "The patient with obsessive compulsive disorder" in Psychiatry in primary care by Peggy A. Richter and Steven Selchen (CAMH, 2019).
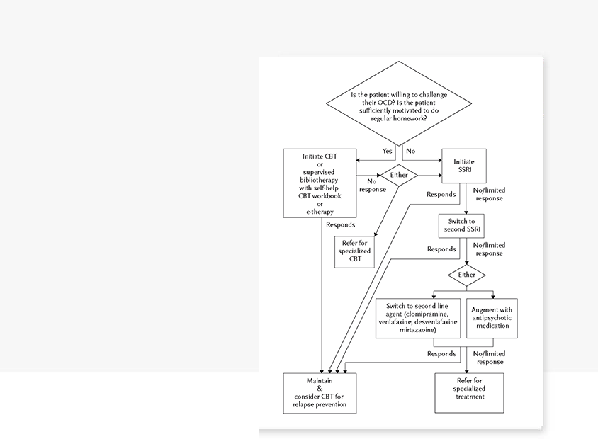
Treatment Options
There are two recognized first-line treatments for OCD: pharmacotherapy with selective serotonin reuptake inhibitors (SSRIs) and cognitive-behavioural therapy (CBT). These modalities are used broadly to treat mood and anxiety disorders, but there are key differences to keep in mind when applying them to OCD.
OCD treatment guidelines have been developed by the Canadian Psychiatric Association (Swinson et al., 2006), the American Psychiatric Association (2007) and the National Institute for Health and Care Excellence (2005) in the United Kingdom. The most recent Canadian guidelines were published in 2014 (Katzman et al., 2014).
In OCD:
